Leaflet
Note
Leaflet 是一个开源并且对移动端友好的交互式地图 JavaScript 库。
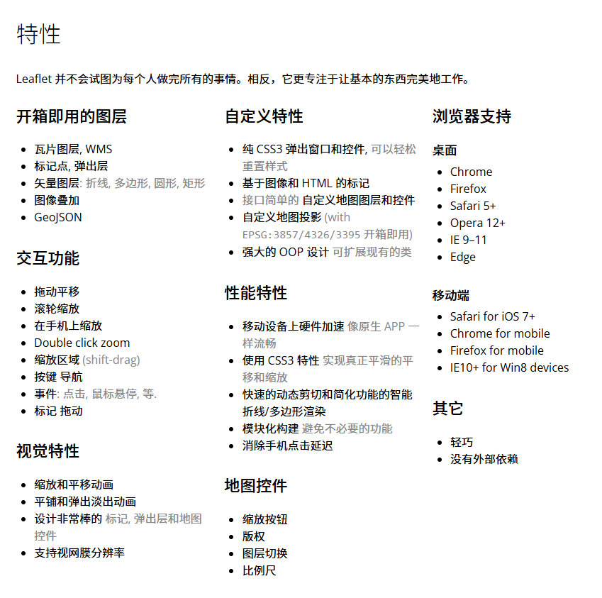
特性

示例截图

基础使用
- 创建地图实例
L.map(this.map_ref.el)
setView: 将视图设置为我们选择的地理坐标和缩放级别
this.map = L.map(this.map_ref.el).setView([51.505, -0.09], 13)
tileLayer: 添加一个要添加到地图的图块层
此处用的openstreetmap作为地图图层源。
L.tileLayer('https://tile.openstreetmap.org/{z}/{x}/{y}.png', {
maxZoom: 19,
attribution: '© <a href="http://www.openstreetmap.org/copyright">OpenStreetMap</a>'
}).addTo(this.map);
L.marker: 向地图添加标记
const marker = L.marker([51.5, -0.09]).addTo(this.map);
L.circle: 向地图添加圆
var circle = L.circle([51.508, -0.11], {
color: 'red',
fillColor: '#f03',
fillOpacity: 0.5,
radius: 500
}).addTo(map);
L.polygon: 向地图添加多边形
var polygon = L.polygon([
[51.509, -0.08],
[51.503, -0.06],
[51.51, -0.047]
]).addTo(map);
- 使用弹出窗口
当您想将一些信息附加到地图上的特定对象时,通常会使用弹出窗口。
marker.bindPopup("<b>Hello world!</b><br>I am a popup.").openPopup();
circle.bindPopup("I am a circle.");
polygon.bindPopup("I am a polygon.");
openPopup 方法(仅适用于标记)会立即打开附加的弹出窗口。
还可以将弹出窗口用作图层(当您需要的不仅仅是将弹出窗口附加到对象时)
var popup = L.popup()
.setLatLng([51.513, -0.09])
.setContent("I am a standalone popup.")
.openOn(map);
在这里,我们使用 openOn 而不是 addTo,因为它可以在打开新弹出窗口时自动关闭以前打开的弹出窗口,这有利于可用性。
处理事件
每当 Leaflet 中发生某些事情时,例如用户点击标记或地图缩放更改,相应的对象都会发送一个事件,您可以通过函数订阅该事件。它允许您对用户交互做出反应:
function onMapClick(e) {
alert("You clicked the map at " + e.latlng);
}
map.on('click', onMapClick);
每个对象都有自己的事件集 — 有关详细信息,请参阅文档。
listener 函数的第一个参数是一个 event 对象 — 它包含有关所发生事件的有用信息。例如,地图点击事件对象(上例中的 e)具有 latlng 属性,该属性是发生点击的位置。
让我们通过使用弹出窗口而不是警报来改进我们的示例:
var popup = L.popup();
function onMapClick(e) {
popup
.setLatLng(e.latlng)
.setContent("You clicked the map at " + e.latlng.toString())
.openOn(map);
}
map.on('click', onMapClick);